
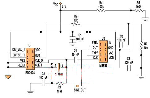
即利用RDD104可選的4各十進制CMOS除法器和一個MSFS5 開關電容濾波器來構建一個雙芯片、失真率為0.2%的正弦波源。RDD104有兩個引腳,可以從四個除法器divide-by-10、divide-by-100、divide-by-1000和divide-by-10k中選擇一個。在引腳5連接外部時鐘或帶一個晶振,該器件就可使用。最大頻率在5V直流電壓下為1.5 MHz。
文中給出了方波-正弦波轉換示意圖。RDD104的引腳5和引腳6連接一個晶振以及一個10MΩ的電阻。引腳5還接有一個100pF的電容(C5)。MSFS5的輸入電容,以及RDD104引腳6與MSFS5引腳4之間的連接具有與晶振引腳2相等的電容。由于DIV_SEL_1電平低,DIV_SEL_2電平高,所以選擇100:1除法器。
MSFS5 是一個引腳可選的、七階、低通/6端帶通開關電容濾波器。這個具有8個引腳的IC可以用在Butterworth、Bessel或橢圓低通濾波器上,還可用于倍頻程、1/3和1/6倍頻程帶通濾波器上。RDD104的Clock_Out交流耦合到MSFS5的時鐘輸入。設置MSFS5為1/6倍頻程帶通操作以實現在基頻無衰減情況下方波諧波的最大衰減。可通過將FSEL和TYPE連接到VDD獲得帶通和1/6倍頻程配置。設置濾波器為單電源運行,VDD為5V,VSS為0,GND通過2個電阻(R4和R5)連接到中間電源。用一個0.1μF的電容作為輸入去耦。RDD104的輸出通過兩個10kΩ的電阻衰減,并交流耦合到MSFS5的濾波器輸入端。
有了這樣的配置,我們就可以得到一個10kHz、1Vrms的正弦波輸出。在5V直流下的總電流消耗少于2mA,這使該解決方案很適用于便攜式應用,在400 Hz~300k Hz帶寬之間,THD等于0.2%(在AP Portable One Plus Access測試條件下測試)。
烜芯微專業制造二極管,三極管,MOS管,橋堆等20年,工廠直銷省20%,4000家電路電器生產企業選用,專業的工程師幫您穩定好每一批產品,如果您有遇到什么需要幫助解決的,可以點擊右邊的工程師,或者點擊銷售經理給您精準的報價以及產品介紹
烜芯微專業制造二極管,三極管,MOS管,橋堆等20年,工廠直銷省20%,4000家電路電器生產企業選用,專業的工程師幫您穩定好每一批產品,如果您有遇到什么需要幫助解決的,可以點擊右邊的工程師,或者點擊銷售經理給您精準的報價以及產品介紹

